Паническая атака — это внезапное и интенсивное проявление тревоги, сопровождающееся сильными физическими симптомами: учащенным сердцебиением, одышкой, головокружением и ощущением нереальности происходящего. Это состояние знакомо многим, однако для одних оно становится единичным инцидентом, в то время как у других развивается паническое расстройство, характеризующееся регулярными приступами и постоянным ожиданием новой атаки.
Что влияет на развитие панического расстройства?
В этой статье рассматриваются причины такого дисбаланса с использованием биопсихосоциальной модели, подчёркивающей влияние сочетания биологических, психологических и социальных факторов.
Биологические факторы
Некоторые люди имеют предрасположенность к паническим расстройствам из-за:
- Генетических факторов. Если в семье имеются случаи тревожных расстройств, риск возникновения подобных атак выше. Модель восприятия здоровья и болезней, принятая в семье, также играет роль в передаче тревожных установок.
- Биохимических факторов. Дисбаланс нейромедиаторов может служить основным толчком для возникновения панического состояния.
- Интероцептивной гиперчувствительности. Это повышенная реакция на телесные сигналы, такие как сердцебиение или напряжение. Однако эта чувствительность может зависеть и от некоторых убеждений о себе и своём здоровье.
Психологические факторы
Психологические аспекты также играют ключевую роль в развитии панического расстройства:
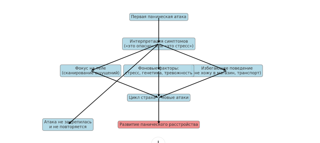
- Оценка телесных симптомов. В отличие от обычных состояний тревоги, при панических атаках человек интерпретирует свои симптомы как угрожающие, что может привести к ухудшению состояния.
- Страх перед повторением атаки. Ожидание новых симптомов заставляет человека постоянно прислушиваться к своему телу, что лишь усиливает тревогу.
- Избегающее поведение. Люди могут начать избегать общественных мест или физических нагрузок, что только усиливает страх и закрепляет убеждение в реальности опасности.
Социальные факторы
Социальные условия жизни также влияют на возможности справиться с паническими атаками:
- Социальная поддержка. Осознание наличия поддерживающих людей в сложные моменты снижает общую тревожность и стресс.
- Грамотная помощь при первом эпизоде. Важно, чтобы человеку объяснили природу панической атаки, её причины и методы преодоления.
Панические атаки могут развиваться по двум сценариям: либо они остаются единичными случаями, либо трансформируются в паническое расстройство. Важными факторами здесь остаются биология, восприятие телесных ощущений и социальная среда. Своевременное обращение к специалистам и правильная информация способны существенно снизить риск хронизации панических атак, пишет Дзен-канал "Сайт психологов b17.ru".





















