Тревога часто воспринимается как невидимая тяжесть в груди, которая в один момент разгорается, словно пожар, а в другой — замирает, становясь ледяной глыбой в душе. Это состояние, которое пагубно сказывается на жизни, требует внимательного...
Все новости
Запереть свою любовь на замок — это не просто призыв, а целая традиция, завоевавшая сердца романтиков по всему миру. Эта традиция заключается в том, чтобы вешать замочки на мостах и бросать ключи в воду, символизируя вечность чувств. Ее популярность...
Медитация уже давно перестала быть исключительно духовной практикой, получив внимание ученых-неврологов. Прогрессивные методы визуализации делают возможным заглянуть в активный мозг и увидеть, что происходит...
Многие из нас сталкиваются с визитом в мир социальных сетей и моментально ощущают прилив неуверенности: "Все вокруг уже чего-то добились, а я — нет". От успехов других людей, которые выглядят моложе, стройнее или счастливее, легко теряется уверенность...
Знакомы ли вам слова, звучащие как приговор: "Ты опять всё испортила... " или "С такой фигурой только дома сидеть... "? Это неотъемлемая часть многих жизней, когда внутренний голос, казалось бы, уже не позволяет избавиться от перегруженности...
Многие замечали, как изменяются люди, достигая значительных успехов. Коллега, получивший повышение, вдруг начинает говорить свысока, а старый друг, чей бизнес стремительно развился, перестает отвечать на звонки. Даже артисты, добившиеся признания...
Каждый день человек делает выбор, даже когда считает, что его нет. Этот процесс проходит зачастую без осознания, но в действительности варианты всегда присутствуют.
Фразы вроде: «У меня не было выбора» или «Меня вынудили» указывают на внутренние...
На утро, когда всё ещё сбывались сладкие мечты, на смартфон пришло уведомление, которое перевернуло реальность. Пост от популярного лайф-коуча и блогера Кристины Светлой – неотъемлемой части медийному пространству, где мнения и факты...
Каждый из нас сталкивается с ситуациями, когда, будучи профессионалом, вдруг оказываешься в роли беззащитного ребенка. Так случилось и с женщиной-психологом, которая, бросив свои заботы, отправилась к 88-летнему отцу, недавно пережившему серьезные...
Телесная терапия - это увлекательное путешествие к самому себе, где тело становится главным проводником ваших эмоций. Вместо того, чтобы лишь поверхностно говорить о проблемах, этот метод позволяет ощущать их на уровне тела, освобождая...
В марте стартует уникальный тренинг, посвященный глубинным отношениям с самим собой и динамике взаимодействия в паре. Регистрация уже открыта, и это шанс, который не стоит пропускать!
Что вас ждет на...
Внутренние противоречия знакомы многим из нас, и именно осознание этого факта подталкивает к стремлению к гармонии с собой. Осознание своих внутренностей – ключ к успешной реализации задуманного.
Результативность недостижима...
День святого Валентина — это не просто дата в календаре, а настоящая возможность для людей выразить свои чувства и поделиться радостью любви. Этот праздник давно завоевал сердца многих и стал неотъемлемой частью культурного пространства, где...
Введение
Самооценка — это подобие хрупкого растения. Оно может расцветать благодаря чужим комплиментам, но так же легко увядает под гнетом критики. Чтобы выжить в мире, полном сравнения и ожиданий, необходимо развивать внутреннюю...
С приближением Нового года соцсети наполняются яркими постами: люди улыбаются на фоне лазурного моря, демонстрируя любовь и счастье. Однако за кулисами этих идеальных картинок скрываются не всегда радостные истории. Друзья и семьи позируют у...
Недавно был просмотрен фильм, который заставляет задуматься о том, когда мы на самом деле живем. Не о глобальных вопросах, а о мгновениях, которые проносятся мимо, пока мы увлечены суетой повседневности. Этот кинорассказ, каз seeming...
Известная ситуация: партнёр снова и снова повторяет одни и те же слова. И вот на горизонте уже не просто раздражение — а настоящая ярость. На начальном этапе вы могли мириться с этим, но через несколько повторений терпение начинает...
Часто кажется, что вот-вот наступит момент, когда все проблемы разрешатся, и мы станем по-настоящему счастливыми. Однако реальность может быть совсем другой — идеальная жизнь, которую мы себе рисуем, часто оказывается мифом. Рассмотрим...
Софья Аркадьевна, которая когда-то щедро делилась своей радостью, теперь столкнулась с невыносимым смущением. Когда-то она с гордостью поведала, что переписала своё жильё на дочь, намереваясь спасти её от дележа наследства с мужем Насти, Алексеем....
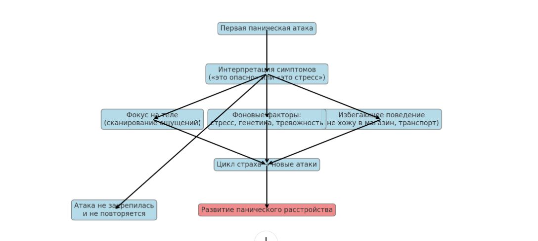
Паническая атака — это внезапное и интенсивное проявление тревоги, сопровождающееся сильными физическими симптомами: учащенным сердцебиением, одышкой, головокружением и ощущением нереальности происходящего. Это состояние знакомо многим, однако для...








































